
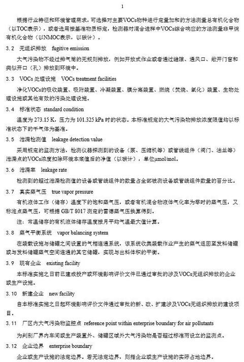
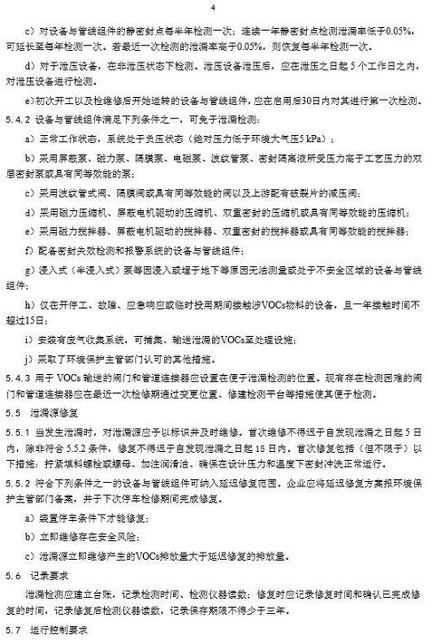
關于征求《揮發性有機物無組織排放控制標準》(征求意見稿)等兩項國家環境保護標準意見的函
各有關單位:
為貫徹《中華人民共和國環境保護法》和《中華人民共和國大氣污染防治法》,保護環境,保障人體健康,我部決定制定《揮發性有機物無組織排放控制標準》和《涂料、油墨及膠黏劑工業大氣污染物排放標準》兩項國家環境保護標準。目前,標準編制單位已編制完成標準的征求意見稿。根據國家環境保護標準制修訂工作管理規定,現就該標準征求你單位意見,請研究并提出書面意見,于2017年5月25日前通過信函或電子郵件的方式將意見反饋我部。標準征求意見稿及其編制說明可登錄我部網站(http://www.zhb.gov.cn/)“意見征集”欄目檢索查閱。
聯系人:環境保護部大氣環境管理司馬強
通信地址:北京市西直門南小街115號
郵政編碼:100035
電話:(010)66556871
傳真:(010)66556282
聯系人:環境保護部環境標準研究所江梅
通信地址:北京市安外大羊坊8號
郵政編碼:100012
電話:(010)84913998
電子郵箱:jiangmei@craes.org.cn
環境保護部辦公廳
2017年4月14日
兩個標準征求意見稿全文如下:

























